海螺水泥:拟以4亿元-6亿元回购A股股份
2023年11月06日
温馨提示:本文缺失图表,可关注“足球亚盘怎么看 ”微信公众号查看完整原文。

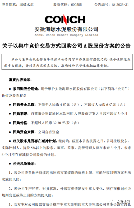
11月3日晚间,海螺水泥披露公告称,公司拟使用自有资金,以不低于4亿元(含),不超过6亿元(含)回购公司A股股份。
回购价格不超过32.3元/股(含)。回购期限自董事会审议通过本次回购方案之日起不超过3个月。回购的股份用于维护公司价值及股东权益。
具体来看,按照本次回购金额下限4亿元,回购价格上限32.3元/股进行测算,回购数量约为1238.39万股,占公司截至本公告日期总股本的0.23%;
按照本次回购金额上限6亿元,回购价格上限32.3元/股进行测算,回购数量约为1857.58万股,占公司截至本公告日期总股本的0.35%。
公告显示,此次回购公司A股股份是为维护公司价值和股东权益,促进公司健康可持续发展,基于对公司未来发展前景的信心和对公司股票价值的认可。
打印 |
标签:
足球亚盘怎么看 版权与免责声明
-
① 足球亚盘怎么看 gcement已申请注册,凡本网注明"来源:足球亚盘怎么看 "的所有文字、图片和音视频稿件,版权均为"足球亚盘怎么看 "独家所有,任何媒体、网站或个人在转载使用时必须注明来源"足球亚盘怎么看 "。违反者本网将依法追究责任。
② 本网转载并注明其他来源的稿件,是本着为读者传递更多信息之目的,并不意味着赞同其观点或证实其内容的真实性。 其他媒体、网站或个人从本网转载使用时,必须保留本网注明的稿件来源,禁止擅自篡改稿件来源,并自负版权等法律责任。违反者本网也将依法追究责任。
③ 如本网转载稿涉及版权等问题,请作者一周内来电或来函联系。

会员登录