海螺水泥:为附属公司提供担保金额约6.3亿元!
温馨提示:本文缺失图表,可关注“足球亚盘怎么看 ”微信公众号查看完整原文。

海螺水泥公告,公司及附属公司安徽海螺环保集团有限公司合计为印尼海螺水泥有限公司、铜川海螺尧柏环保科技有限责任公司、韶关海创鸿丰绿色环保科技有限公司、锦州金利源环保科技有限公司等附属公司提供的担保金额为62,581万元。
截止公告披露日,除本次担保外,公司及附属公司已实际为上述被担保人提供的担保余额为95,252万元。公司表示,本次担保系为满足相关附属公司日常经营或项目建设需要,符合公司整体利益和发展战略。
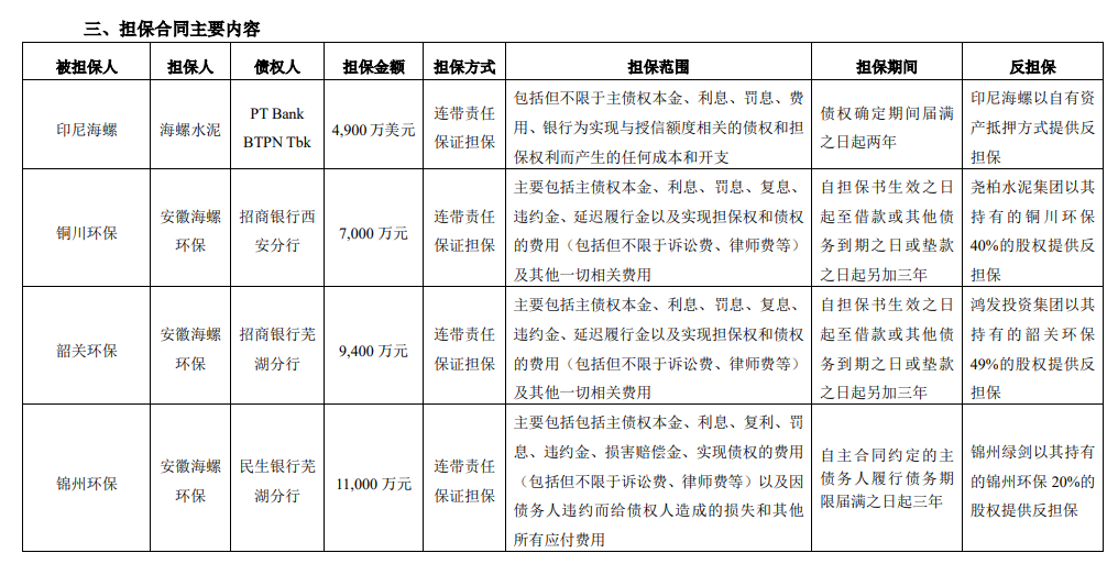
为满足相关附属公司经营发展需要,近期本公司及安微海螺环保发生如下担保:
(1)本公司与PT Bank BTPN Tbk 签订了《最高额保证函》,为印尼海螺与PTBank BTPN Tbk 签订的借款合同提供 4,900 万美元(折合人民币约 35,181 万元)的连带责任保证担保:印尼海螺以自有资产抵押方式提供反担保。
(2) 安微海螺环保与招商银行股份有限公司西安分行(以下简称“招商银行西安分行”) 签订了《不可撤销担保书》,为铜川环保与招商银行西安分行签订的借款合同提供 7,000 万元的连带责任保证担保: 铜川环保另一股东尧柏特种2020欧洲杯下注官网 有限公司(以下简称“尧柏2020欧洲杯下注官网 ”) 以股权质押方式提供反担保。
(3) 安徽海螺环保与招商银行股份有限公司芜湖分行(以下简称“招商银行关湖分行”)签订了《不可撤销担保书》,为韶关环保与招商银行芜湖分行签订的借款合同提供 9,400 万元的连带责任保证担保;韶关环保另一股东广东鸿发投资集团有限公司(以下简称“鸿发投资集团”) 以股权质押方式提供反担保
(4)安徽海螺环保与中国民生银行股份有限公司芜湖分行(以下简称“民生银行芜湖分行”) 签订了《保证合同》,为锦州环保与民生银行芜湖分行签订的借款合同提供 11,000 万元的连带责任保证担保:锦州环保另一股东锦州绿剑环保科技中心(有限合伙)(以下简称“锦州绿剑”) 以股权质押方式提供反担保。
足球亚盘怎么看 版权与免责声明
-
① 足球亚盘怎么看 gcement已申请注册,凡本网注明"来源:足球亚盘怎么看 "的所有文字、图片和音视频稿件,版权均为"足球亚盘怎么看 "独家所有,任何媒体、网站或个人在转载使用时必须注明来源"足球亚盘怎么看 "。违反者本网将依法追究责任。
② 本网转载并注明其他来源的稿件,是本着为读者传递更多信息之目的,并不意味着赞同其观点或证实其内容的真实性。 其他媒体、网站或个人从本网转载使用时,必须保留本网注明的稿件来源,禁止擅自篡改稿件来源,并自负版权等法律责任。违反者本网也将依法追究责任。
③ 如本网转载稿涉及版权等问题,请作者一周内来电或来函联系。

会员登录