又一条万吨线整合建设方案公告了!
2023年07月26日
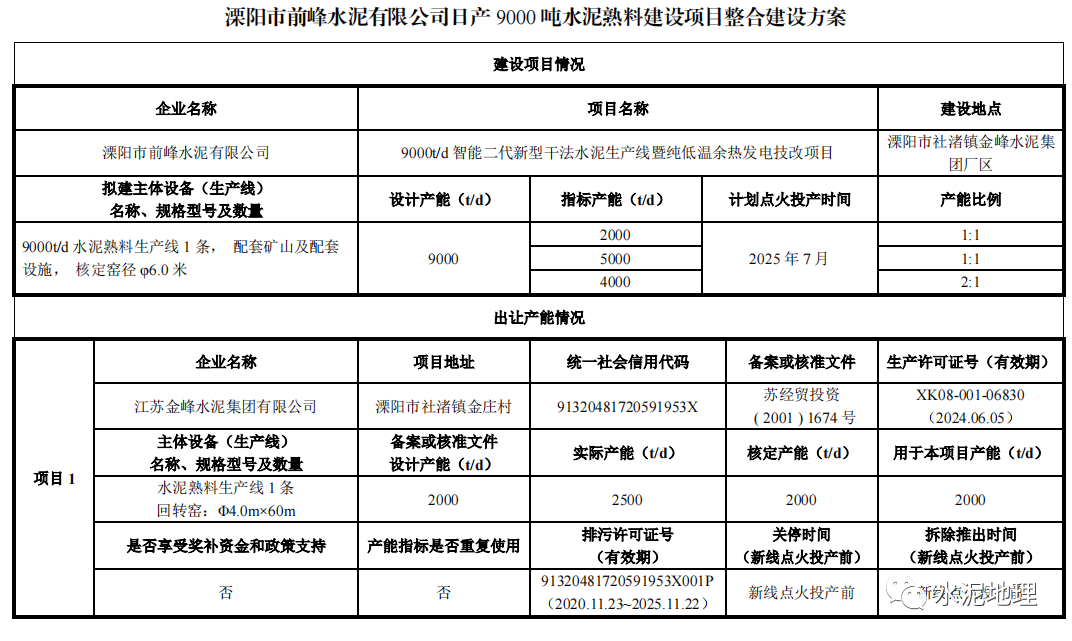
温馨提示:本文缺失图表,可关注“足球亚盘怎么看 ”微信公众号查看完整原文。

苏工信材料〔2023〕298号
根据《国务院关于化解产能严重过剩矛盾的指导意见》(国发〔2013〕41号)、《工业和信息化部关于印发水泥玻璃行业产能置换实施办法的通知》(工信部原〔2021〕80号)等文件要求,经企业申报、地方主管部门审查、省级主管部门审核、网上公示等程序,现将溧阳市前峰水泥有限公司水泥熟料生产线整合建设方案予以公告,欢迎社会公众进行监督。
特此公告。
附件:溧阳市前峰水泥有限公司日产9000吨水泥熟料建设项目整合建设方案
江苏省工业和信息化厅
2023年7月25日
打印 |
标签:
足球亚盘怎么看 版权与免责声明
-
① 足球亚盘怎么看 gcement已申请注册,凡本网注明"来源:足球亚盘怎么看 "的所有文字、图片和音视频稿件,版权均为"足球亚盘怎么看 "独家所有,任何媒体、网站或个人在转载使用时必须注明来源"足球亚盘怎么看 "。违反者本网将依法追究责任。
② 本网转载并注明其他来源的稿件,是本着为读者传递更多信息之目的,并不意味着赞同其观点或证实其内容的真实性。 其他媒体、网站或个人从本网转载使用时,必须保留本网注明的稿件来源,禁止擅自篡改稿件来源,并自负版权等法律责任。违反者本网也将依法追究责任。
③ 如本网转载稿涉及版权等问题,请作者一周内来电或来函联系。

会员登录