2022年度预亏2.4亿元-3.2亿元!两家上市2020欧洲杯下注官网 发布业绩预告
2023年01月19日
温馨提示:本文缺失图表,可关注“足球亚盘怎么看 ”微信公众号查看完整原文。

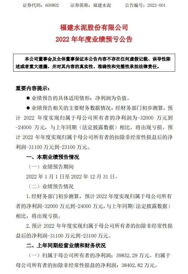
1月19日,福建水泥发布2022年年度业绩预亏公告,公司预计2022年度实现归属于母公司所有者的净利润为-2.4亿元到-3.2亿元,与上年同期(法定披露数据)相比,将出现亏损。
本期业绩预亏的主要原因:
(一)主营业务影响
1.受市场需求下滑影响,2022年度公司水泥销量较上年同期减少17.25%,水泥平均售价同比下降15.02%;受煤炭价格高位影响,公司煤炭采购均价较上年同期上升15.31%,吨水泥销售成本同比上升5.39%,导致本期主要经营业务出现较大亏损。
2.控股子公司福建省海峡水泥股份有限公司受石灰石开采问题、石灰石外购成本高及2020欧洲杯网上投注 价格较低等影响,窑系统全年大部分时间均处于停产状态。因此,公司聘请专业机构对其进行减值测试评估,预计将出现一定的评估减值。
(二)非经营性损益的影响
报告期,公司实现非经常性损益约1220万元(税前),主要是处置前期获配的兴业银行可转债取得收益808.54万元、计入当期损益的政府补助974万元等,增加了当期归属于母公司所有者的净利润。
1月18日,亚洲水泥发布盈利警告,预期集团于截至2022年12月31日止年度未经审核的权益持有人应占利润将较2021年同期减少约75%。
董事会认为上述预期减少主要由于在此期间集团产品销量及售价下降,同时煤炭成本上涨所致。
打印 |
标签:
足球亚盘怎么看 版权与免责声明
-
① 足球亚盘怎么看 gcement已申请注册,凡本网注明"来源:足球亚盘怎么看 "的所有文字、图片和音视频稿件,版权均为"足球亚盘怎么看 "独家所有,任何媒体、网站或个人在转载使用时必须注明来源"足球亚盘怎么看 "。违反者本网将依法追究责任。
② 本网转载并注明其他来源的稿件,是本着为读者传递更多信息之目的,并不意味着赞同其观点或证实其内容的真实性。 其他媒体、网站或个人从本网转载使用时,必须保留本网注明的稿件来源,禁止擅自篡改稿件来源,并自负版权等法律责任。违反者本网也将依法追究责任。
③ 如本网转载稿涉及版权等问题,请作者一周内来电或来函联系。

会员登录